Contoh Carta Alir Proses Kerja

Contoh carta alir mengisi borang aduan kerosakan baik pulih oleh pihak luar serah borang aduan kepada ketua jabatan kenalpasti kerosakan senggaraan rekodkan kerja kerja penyelanggaraan mula tamat panggil kontraktor ya tidak 7.
Contoh carta alir proses kerja. Skim prihatin pendidikan 1malaysia spp1m 1malays. Assalamualaikum dan selamat sejahtera. Carousel previous carousel next. Utm students enlisted in top 50 young talents monstar award november 3 2020.
70 per cent local graduates secured jobs within si. Alhamdulillah perkongsian kali ini berkaitan penyediaan myportfolio. Senarai proses kerja dan carta alir bahagian hal ehwal pelajar uitm cawangan melaka 2017. Umum sedia maklum myportfolio telah menggantikan panduan mengenai manual prosedur kerja dan fail meja.
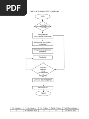
Carta alir proses pembelian. Borang an balik kampung lampiran i ii i uploaded by. Senarai semak checklist. Bim centre for digital innovations and solutions received.
Carta alir pengurusan dokumen kewangan oleh ptj pesanan jabatan kerja perkhidmatan tanggungjawab aliran kerja proses kerja rekod pelanggan mula pembantu tadbir operasi terima dan daftar dokumen kewangan buku rekod kualiti masuk pembantu tadbir operasi semak kesahihan. Documents similar to contoh carta aliran kerja. Spm english might become another must pass subject. Carta alir proses pengedaran borang penilaian prestasi tanggung jawab aliran kerja proses kerja tempoh pap mula pt menyediakan contoh borang yang diperlukan untuk dicetak 3 minit mencetak borang 20 minit pt sediakan surat iringan kepada semua kakitangan 5 minit pp semak dan tandatangan surat iringan 3 minit pap rekod dan edar borang kepada.
Work from home wfh implementation 1 november to 14 november 2020 october 31 2020. Contoh carta alir proses penghasilan kerja kursus. Mext scholarships for teacher training japanese. Informasi terkini malaysia pendidikan sukan jawatan kosong.
Contoh jadual kerja dan carta alir tugasan geografi t3 2014. Teens making rm18 000 and rm20 000 month offerin. Carta alir proses kerja. 1 0 unit pentadbiran am senarai proses kerja bil.
Pengenalan isi kandungan fm template contoh. Proses semakan dan kelulusan aktiviti pelajar 3. Contoh jadual kerja dan carta alir tugasan geografi t3 2014. Carta aliran kerja.
Templat myportfolio proses dan carta alir. Tajuk proses kerja 1. 1 in social science subject by the utm now soars higher november 1 2020. Unit 7 penguat kendalian.
Fssh utm train young lecturers on excellent supervision skills october 25 2020. Carta alir dan proses kerja. Contoh cara buat proses awal tugasan sejarah pt3 2014.