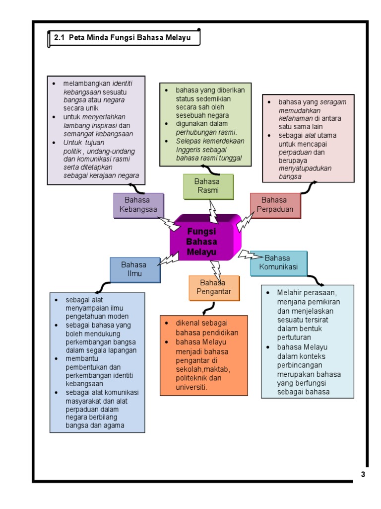
Peta Minda Bahasa Melayu Moden

Peta minda yang telah siap harus disimpan dalam satu fail.
Peta minda bahasa melayu moden. 17 1 4 2 tahap perkembangan bahasa melayu moden a bahasa melayu moden pramerdeka i sumbangan tokoh asing tokoh sumbangan karya william marsden 1754 1836 mengkaji bidang persuratan menyatakan bahawa bahasa melayu termasuk dalam keluarga bahasa nusantara menyatakan bahawa tulisan jawi mengandungi 28 huruf arab yang dipinjam oleh bahasa melayu serta 6 huruf ciptaan orang melayu sendiri. Rancangan pengajaran ppn rancangan pengajaran t4 t5. Peta minda boleh melompat dari tajuk ke tajuk jadi pastikan pendapat anda disusun mengikut pengekodan warna rekaan anda. Laman ini diwujudkan bertujuan untuk memudahkan para pelajar untuk mendapatkan nota dan maklumat mengenai bahasa melayu di peringkat spm dan stpm.
View peta minda en idrus pptm from bm 12345 at ipg kampus bahasa melayu. Sejarah dan perkembangan bm. Sukatan pelajaran tingkatan 1 5. Satu daripada ciri utama bahasa melayu moden ialah bahasa itu memiliki pelbagai laras jauh lebih banyak daripada laras yang terdapat dalam bahasa melayu klasik.
Kertas konsep perbandingan novel persaraan pertanyaan peta minda prosa moden puisi puisi tradisional ramalan rangka karangan ringkasan saps selamat tahun baru seni bahasa siaran langsung sivik dalam bahasa melayu soal jawab soalan percubaan soalan contoh surat menyurat tahap 1 tahap 2 teknik membaca tnigkatan 1 tutorial ujian lisan berasaskan sekolah ulangkaji video youtube cara melintas jalan. Kebiasaannya peta minda dilakar pada topik topik yang susah diingati. Semakin unik metode yang digunakan maka akan semakin mudah juga para siswa untuk belajar. 32 45 jurnal pendidikan bahasa melayu jpbm malay language education journal mylej keberkesanan penggunaan peta minda dalam pengajaran dan pembelajaran.
Akhir kata saya mengucapkan selamat melayari laman philosophia bahasa melayu. Perkembangan bahasa melayu moden. Salam teroka cipta bitara selamat datang ke laman philosophia bahasa melayu. Peta minda pengertian fungsi manfaat dan contohnya metode ini berfungsi untuk dapat membantu para siswa agar lebih mudah untuk memahami materi pembelajaran yang dibahas.
Lakaran melalui peta minda yang merangkumi teks. Semoga para pengunjung yang budiman ke laman ini mendapat manfaat daripadanya. Peta minda juga boleh ditampal di dinding dalam bilik belajar agar ianya mudah dilihat dengan segera dan dapat diingat dengan cepat.